10月9日,由四川省教育厅、中国标准化协会等单位主办,宜宾学院承办的2025年四川省大学生国际标准化奥林匹克竞赛暨全国大学生标准化奥林匹克竞赛西南区域赛决赛圆满落幕。天府学子积极参赛,在省赛与区域赛中均取得优异成绩。

竞赛现场
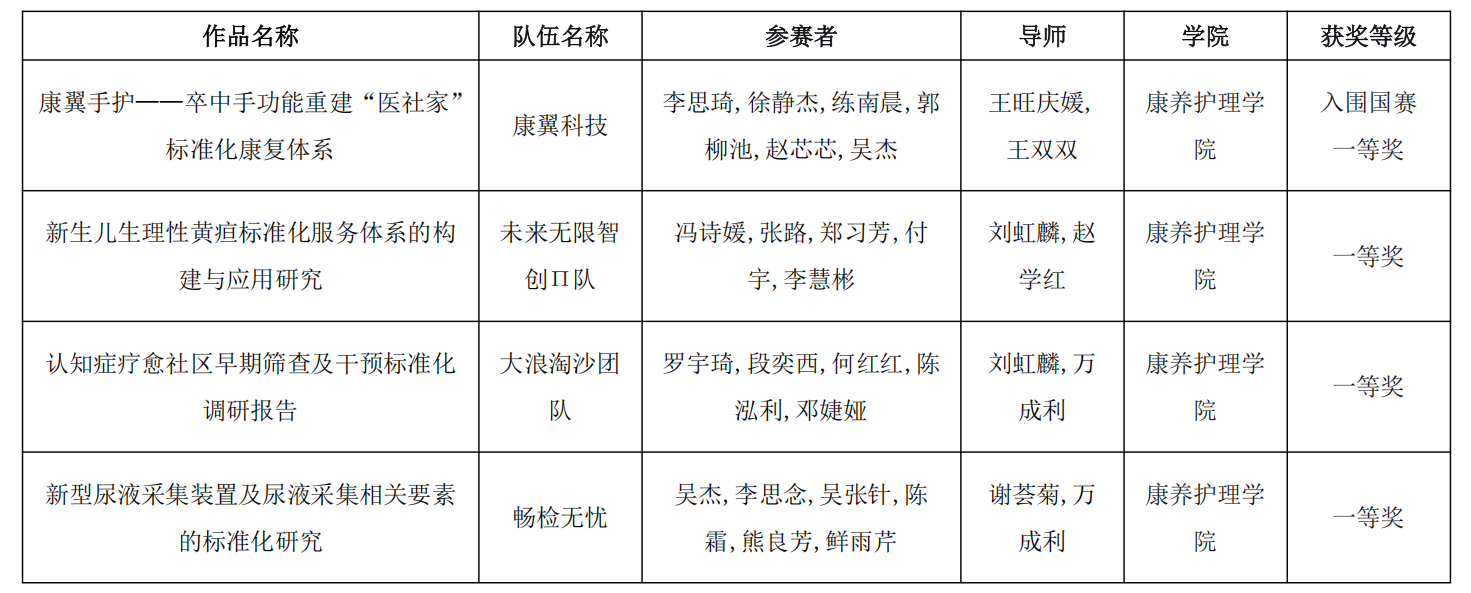
四川省大学生国际标准化奥林匹克竞赛紧扣第56届世界标准日主题为“美好世界的共同愿景:聚焦可持续发展目标17——促进目标实现的伙伴关系”,大赛主题涉及智慧城市、数字经济、可持续发展等方向,助力提升学生培养质量,促进标准化工程特色专业建设。学校康养护理学院学子在四川省大学生国际标准化奥林匹克竞赛中,荣获一等奖3项、二等奖1项;在全国大学生标准化奥林匹克竞赛西南区域赛中,4支参赛队伍均斩获一等奖,其中1支队伍成功晋级国赛,并将于10月19日赴浙江杭州参加全国大学生标准化奥林匹克竞赛全国总决赛。教师胡雯博、万成利、杨帆、谢荟菊、王旺庆媛、王双双、刘虹麟、赵学红获评“优秀指导老师”。

省赛获奖信息

西南区域赛获奖信息

参赛人员合影留念

西南区域赛合影留念(图源:活动主办方)
学校将以此次竞赛为契机,进一步优化标准化人才培养体系,加强标准化师资队伍建设,深化教育教学改革,构建协同育人机制,持续提升人才培养质量与社会服务能力。同时,学校将继续鼓励学生积极参与各类高水平学科竞赛,以赛促学、以赛促创,为教育强国建设贡献力量。
康养护理学院:赵学红、王旺庆媛
摄影:赵学红
初审:杨凤
复审:曾敏
终审:陈雯
2025年10月9日

校历
融合门户
天府云平台
切换到旧版
2025-10-13