天府新闻
当前位置: 首页 > 新闻中心 > 天府新闻
西财天府学院师生在2025“一带一路”暨金砖国家技能发展与技术创新大赛首届康复临床技术技能赛项中斩获佳绩
2025.11.12
11月6日至9日,2025“一带一路”暨金砖国家技能发展与技术创新大赛首届康复临床技术技能赛项在山东菏泽医学专科学校成功举办。由学校康养护理学院副院长陶景景带队,教师杨雅雯、王旺庆媛,学生王一涵、何月、胡晓洁、李艾玲6人组成的西南财经大学天府学院代表队参赛,最终学生组荣获三等奖,教师组斩获二等奖,学校荣获优秀组织奖。开幕式现场学生组竞赛分两天进行,设置康复综合知识理论、康复病例虚拟仿真评定与治疗以及线下虚实结合技能操作三个环节,...
喜报|西财天府学院学子在第十九届“挑战杯”全国大学生课外学术科技作品竞赛中斩获佳绩
2025.11.12
10月31日至11月4日,由共青团中央、中国科协、教育部、中国社会科学院、中国工程院、全国学联和江苏省人民政府共同主办的第十九届“挑战杯”全国大学生课外学术科技作品竞赛决赛在南京大学圆满落幕。本届大赛以“青春为中国式现代化挺膺担当”为主题,搭建“1+2+N”工作矩阵,吸引全国2700多所高校的40万件作品、300多万名学生同台竞技,赛事规模与竞技水平均创历史新高,最终643件“人工智能+”相关作品入围全国总决赛。参赛师生合影西南财经大学天府学院在“...
共筑AI人才培养基石——西南财经大学天府学院与亚马逊云科技开展人工智能人才培养交流会议
2025.11.11
11月6日,西南财经大学天府学院与亚马逊云科技在成都校区(西区)开展交流。会议聚焦人工智能人才培养核心需求,围绕课程共建、实践赋能、认证衔接三大维度,深度研讨校企协同育人新模式,为人工智能人才成长筑牢“学研用”生态。交流会现场本次会议由学校智能金融学院副院长陈娴主持。亚马逊云科技认证与培训部高级培训咨询服务总监刘笑梅、西云数据商务部高级商务总监关艳超等企业代表,携人工智能技术培训体系、产业实践资源参会;...
西南财经大学天府学院“雲起潮生,秋来子衿迎”迎新晚会圆满结束
2025.11.11
以文艺为媒,铸思想之魂。11月5日,西南财经大学天府学院在绵阳校区翠湖广场成功举办“雲起潮生,秋来子衿迎”2025年迎新生文艺汇演。校长蒲果泉,党委书记、省政府督导专员韩秀英,执行校长黄纯国,党委副书记、副校长袁勋,副校长钟成、刘强和校长助理李锐、高亮等领导莅临现场,同各二级学院和职能部门的教职工代表一起与新生们共聚一堂,见证这场青春盛会。蒲果泉致辞活动伊始,蒲果泉发表致辞。他指出,西南财经大学天府学院扎根四川、...
喜报|西南财经大学天府学院学子在第13届未来设计师·全国高校数字艺术设计大赛中荣获佳绩
2025.11.11
近日,由工业和信息化部人才交流中心、未来设计师·全国高校数字艺术设计大赛组委会主办的第13届未来设计师·全国高校数字艺术设计大赛圆满落幕。此赛事是入选《全国普通高校学科竞赛排行榜》,多家教育厅认定,“学习强国”学习平台支持,对接联合国国际赛的全国性大学生竞赛。本届共有1893所高校参与,征集作品29万余件,设有29个省级赛区,985高校和一流大学的参赛率达到95.2%,设计学学科评估C级以上的高校全部参赛。自竞赛启动以来,...
2025“一带一路”暨金砖国家技能发展与技术创新大赛之首届工业互联网智能部署与数字运维赛项决赛在西财天府学院圆满闭幕
2025.11.11
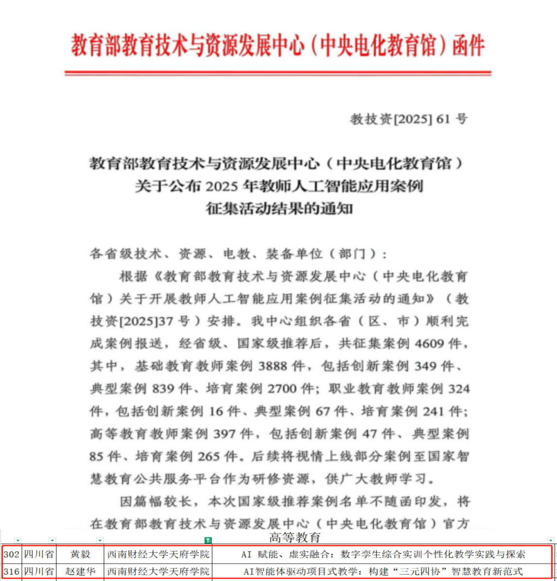
11月10日,2025“一带一路”暨金砖国家技能发展与技术创新大赛之首届工业互联网智能部署与数字运维赛项决赛闭幕式暨颁奖仪式在西南财经大学天府学院举行。经过2天的激烈角逐,来自国内外多所院校及单位的参赛选手圆满完成所有赛程,各大奖项全部决出。最佳组织奖颁奖现场竞赛支持奖颁奖现场西南财经大学天府学院荣获最佳组织奖和竞赛支持奖,本校学生魏越川荣获一等奖,教师黄毅获得优秀指导教师,同时,魏越川同学获得晋级国外赛区名额。...
巅峰对决!2025“一带一路”暨金砖国家技能发展与技术创新大赛首届工业互联网智能部署与数字运维赛项决赛精彩直击
2025.11.10
11月8日至9日,2025“一带一路”暨金砖国家技能发展与技术创新大赛首届工业互联网智能部署与数字运维赛项决赛在西南财经大学天府学院体育训练馆燃情开赛。学生组、教师组、国际组轮番登场,以专业技能角逐荣誉,用实操实力诠释“未来技能・创造未来”的赛事主题,呈现了一场聚焦工业互联网核心技术的高水准竞技盛宴。A、B组学生参赛现场8日学生组比赛分A、B两场有序推进,年轻选手们以饱满状态迎接多重考验,尽显专业素养与拼搏精神。...
喜报|西财天府学院教材成功获批四川省“十四五”第二批规划教材
2025.11.10
近日,四川省教育厅发布了《第二批四川省‘十四五’普通高等教育本科规划教材书目的通知”》,学校会计学院许静副教授团队主编的《财务共享应用实践教程:基于金蝶EAS管理软件平台(第2版)》,经层层遴选,成功获批为四川省“十四五”普通高等教育本科省级规划教材。这是学校在省级规划教材立项方面实现零的突破,此次入选标志着学校在应用型人才培养模式探索上迈出了坚实一步,也彰显了学校在新文科背景下深化教育教学改革、推进产教融合的显著成效。...
西财天府学院学子在2025“一带一路”暨金砖国家技能发展与技术创新大赛第三届校园急救与救护技术赛项中斩获佳绩
2025.11.10
由金砖国家工商理事会中方理事会主办、商洛职业技术学院承办的2025“一带一路”暨金砖国家技能发展与技术创新大赛第三届校园急救与救护技术赛项于11月5日圆满落幕。由西财天府学院康养护理学院教师许渝、袁雨渟指导,谢佳琪、罗芳明组成的代表队从75支参赛队伍中脱颖而出,荣获全国二等奖。开幕式本届大赛紧扣“生命至上,技能护航”的主题,竞赛内容包括理论知识和技能操作,全面考核参赛选手在突发事件下的应急响应、创伤救护、心肺复苏以及团队协作等核心能力,...
2025“一带一路”暨金砖国家技能发展与技术创新大赛首届工业互联网智能部署与数字运维赛项决赛开幕式在西南财经大学天府学院举行
2025.11.07
11月7日下午,2025“一带一路”暨金砖国家技能发展与技术创新大赛首届工业互联网智能部署与数字运维赛项决赛开幕式在西南财经大学天府学院学术报告厅隆重举行。蒲果泉致辞开幕式上,西财天府学院校长蒲果泉首先致欢迎辞。他表示,此次协办2025“一带一路”暨金砖国家技能发展与技术创新大赛,既是组委会对学校办学实力与服务能力的充分肯定,也是学校推进国际化办学、深化产教融合的重要契机,学校将全力保障大赛圆满举办,推动技能人才培养与产业发展同频共振,...
首页上页12345...100下页尾页 1/100 /100页 跳转