近日,由全国三维数字化创新设计大赛组委会、国家制造业信息化培训中心联合主办的第18届全国三维数字化创新设计大赛落下帷幕。2025年第18届全国三维数字化创新设计大赛(简称:全国3D大赛)年度竞赛自3月启动以来,全国31个省/直辖市/自治区/特别行政区赛区,共有600余所院校参赛,以及1000多家企/事业单位参与赛事。各赛区、各院校经初赛/校赛、网络海选等方式,评审推荐出参加省赛的团队。
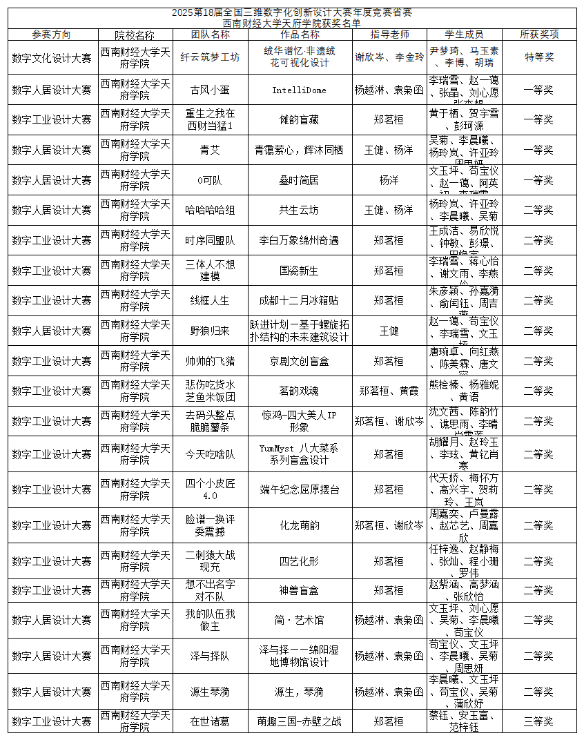
本次大赛由西财天府学院工程与材料学院牵头,积极组织各学院师生参加大赛,经历了初赛海选、省赛(复赛)的层层选拔和激烈角逐,最终经过省级初赛、复赛选拔淘汰,学校共取得省级特等奖1项、省级一等奖4项、省级二等奖16项、省级三等奖1项,共计22项荣誉佳绩。

特等奖证书展示

学校在大赛中的全部获奖名单
此次大赛不仅激发了学生的竞赛意识、锻炼了大学生们运用所学专业知识解决现实问题的能力,更是一次综合能力的全面提升,进一步促进了专业应用型人才的培养。
工程与材料学院:杨洋
一审:郑丽红
二审:崔晓凤
三审:吴敏
2025年11月17日

校历
融合门户
天府云平台
切换到旧版
2025-11-19